

在產業方面,遠東目前已布局智能纜網、智慧機場、智能電池三大業務板塊。公司旗下遠東股份(股票代碼:600869),是全球智慧能源/數智城市服務商。

2010年“遠東大學”成立,秉承“尊重人、找對人、培養人、成就人”的人才發展理念,制定了基于“學業·職業·事業”的人才培養規劃,追求企業與員工的雙贏的同時,不斷深化產品、升級運營、強化保障,逐步服務“全價值鏈”,利益“全社會”。

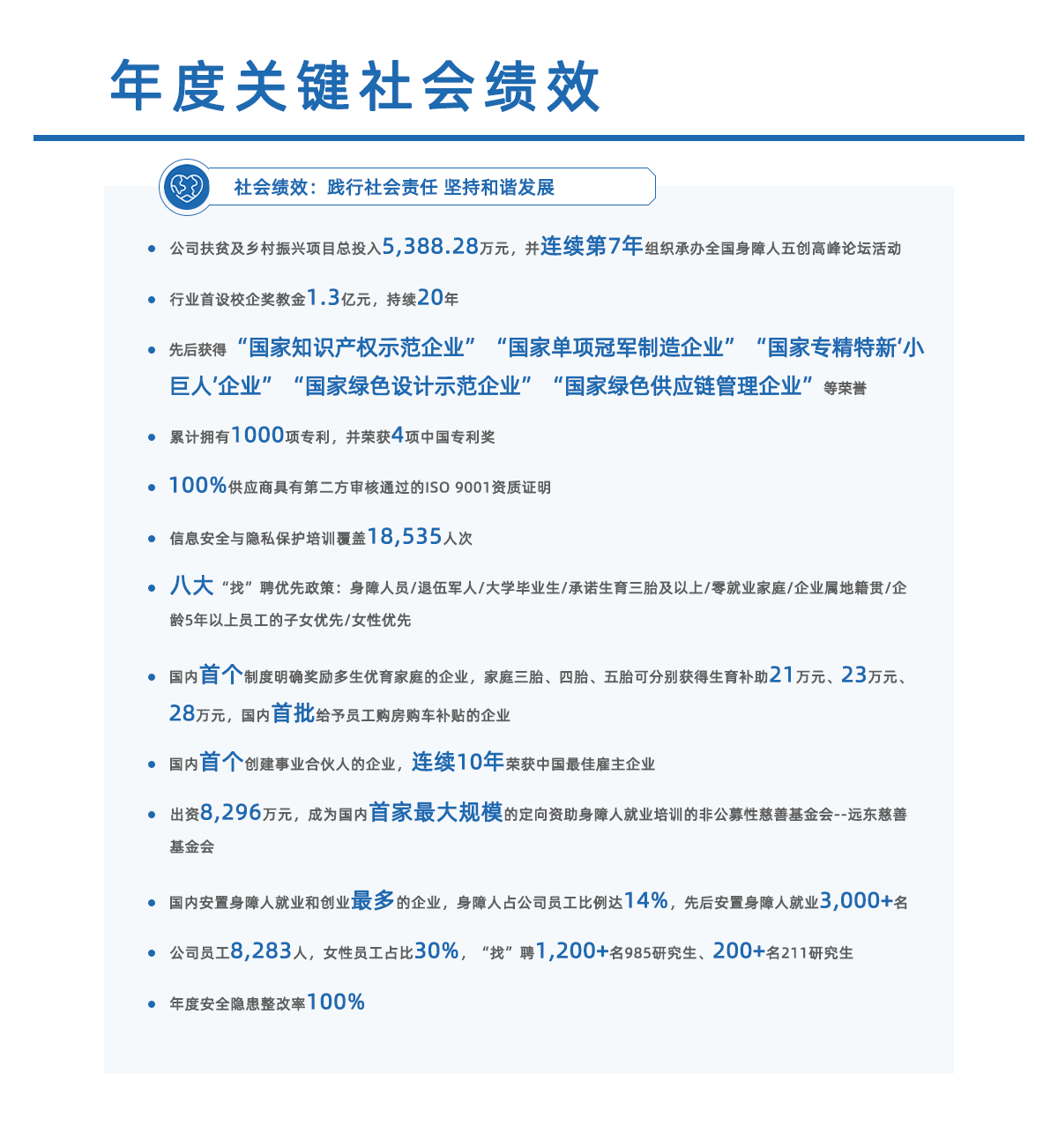
慈善事業,2007年遠東控股集團發起遠東慈善基金會,致力于幫扶身障人與社會弱勢群體,為社會公益和社會文明的進步與發展作出了積極的貢獻,產生了巨大的社會影響。